欢迎访问西北大学565net必赢官方网站 English |设为首页 | 加为收藏
请输入搜索信息:
 首页 | 学院概况 | 学院新闻 | 应急管理 | 师资队伍 | 教学工作 | 科研工作 | 党建工作 | 学生工作 | 院友工作 | 招生招聘 
日常动态
 
 
 
  日常动态
当前位置: 首页应急管理日常动态 — 正文

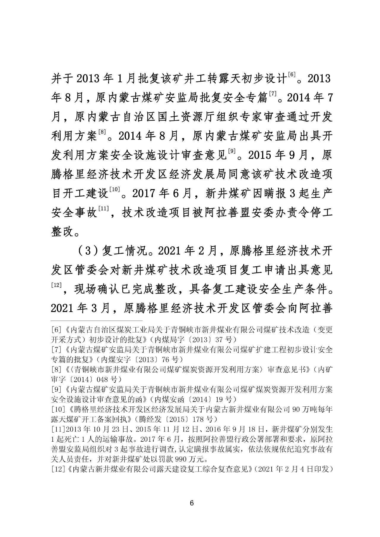
上一条:调查报告 | 河南安阳市凯信达商贸有限公司“11·21”特别重大火灾事故调查报告 下一条:应急管理部办公厅印发《乡镇(街道)突发事件应急预案编制参考》和《村(社区)突发事件应急预案编制参考》

关闭

调查报告 | 内蒙古阿拉善新井煤业有限公司露天煤矿“2·22”特别重大坍塌事故调查报告
 



来源:中华人民共和国应急管理部


版权所有:565net必赢客户端-www.565net.com|官方网站 | 地址:陕西省西安市长安区学府大道1号  邮编710127 邮箱:ggxy023@nwu.edu.cn 电话:029-88308093 登录
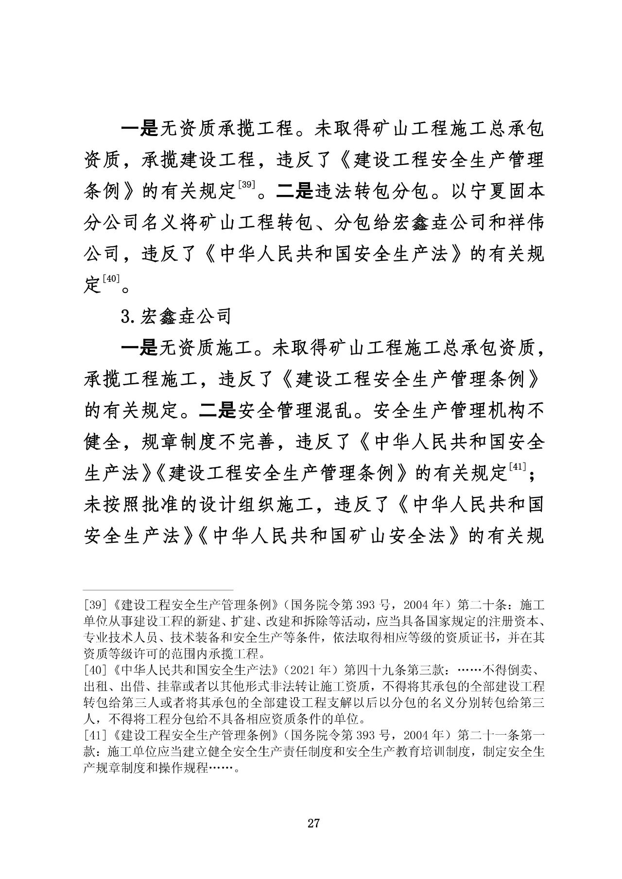
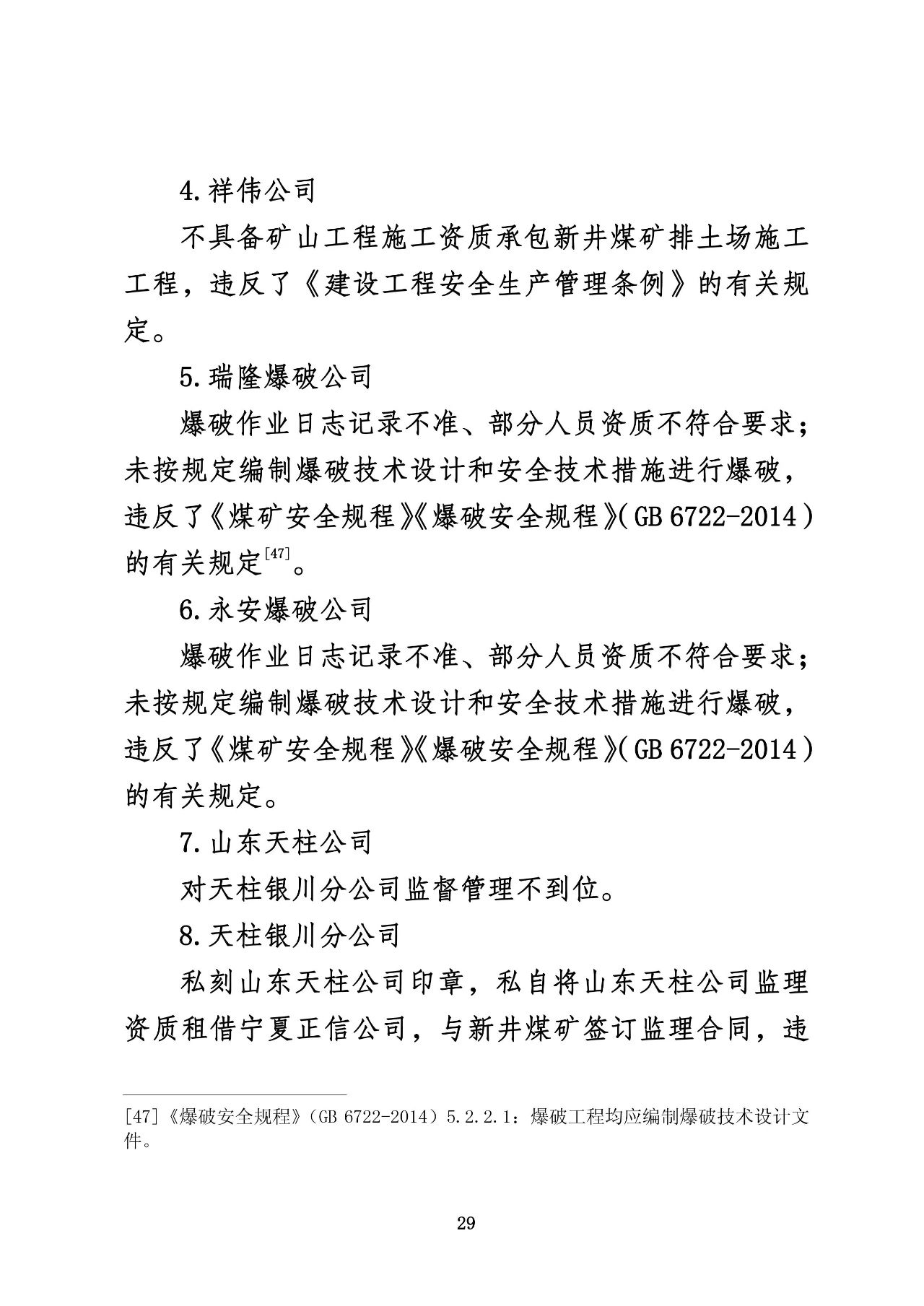
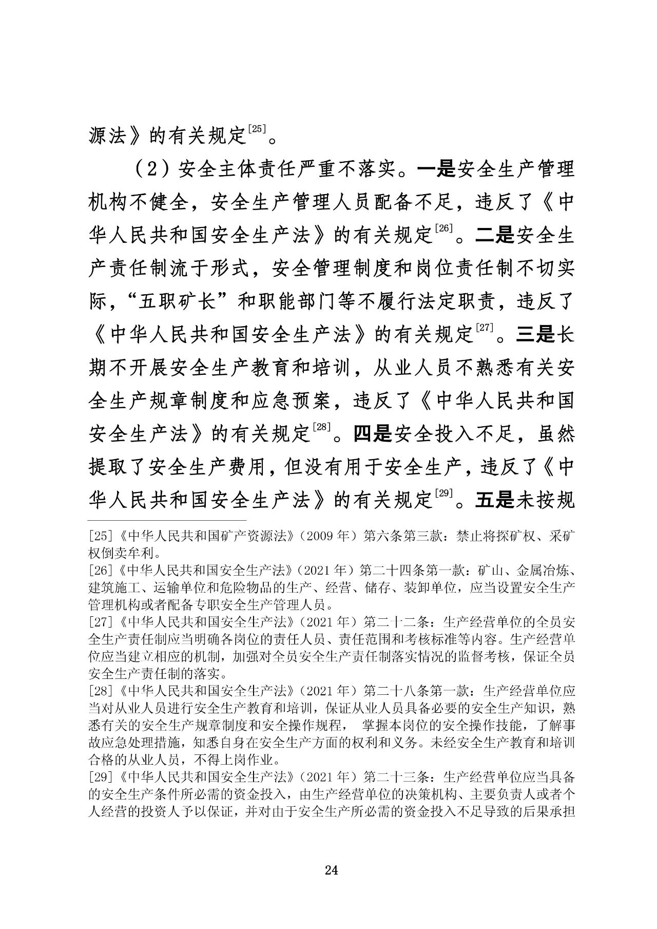
陕ICP备28765498号