欢迎访问西北大学565net必赢官方网站 English |设为首页 | 加为收藏
请输入搜索信息:
 首页 | 学院概况 | 学院新闻 | 应急管理 | 师资队伍 | 教学工作 | 科研工作 | 党建工作 | 学生工作 | 院友工作 | 招生招聘 
学院动态
 
 
 
  学院动态
当前位置: 首页学院新闻学院动态 — 正文

上一条:一个支部一座堡垒丨研究生联合党支部线上线下同行动,躬身入局齐战“疫” 下一条:齐心抗疫 共克时艰 | 我院召开退伍大学生抗疫先进事迹宣讲暨征兵动员大会

关闭

众志成城,共克时艰 | 齐心做好卫生工作,牢守防疫健康防线
 

众志成城,共克时艰 | 齐心做好卫生工作,牢守防疫健康防线

众志成城,齐心抗疫


为面对突如其来的疫情,西北大学全体学生严格遵守防疫规定,足不出宿,按部就班进行 2022 年春季学期课程。与此同时,为进一步落实疫情防控要求,促进培养同学们养成良好的宿舍安全、卫生习惯,共同维护良好的学习生活环境,我们倡议:营造良好宿舍环境、养成良好卫生习惯、杜绝宿舍安全隐患。

疫情尚未结束,防疫仍在路上,创建卫生寝室, 人人有责,人人受益。让我们积极行动起来,从点滴做起, 自觉保持,互相监督,为防控新冠病毒,创建文明卫生校园贡献出自己的一份力量。

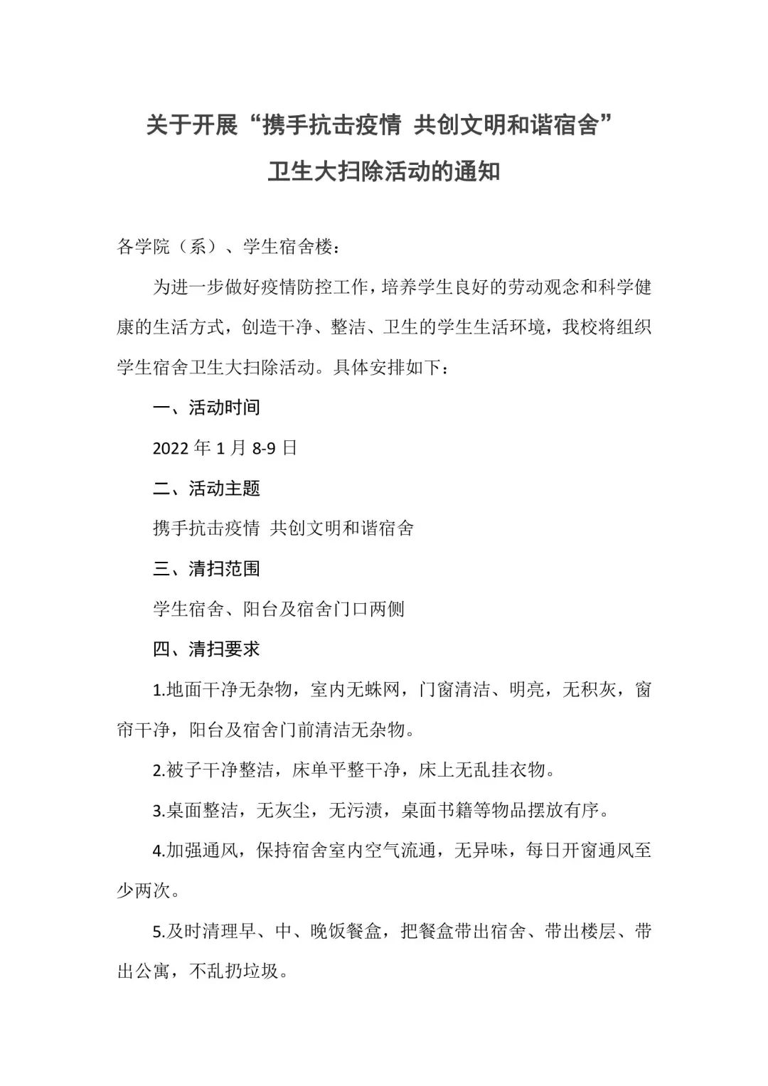
接下来,我们收到了来自学校的卫生清扫通知:


为进一步做好疫情防控工作,培养学生良好的劳动观念和科学健康的生活方式,创造干净、整洁、卫生的学生生活环境,我校将组织学生宿舍卫生大扫除活动。

干净整洁的宿舍卫生环境有利于新冠疫情和出血热等疾病的防控,有利于广大学生的身体健康。请各学院、各楼认真落实、广泛宣传、积极动员学生开展大扫除活动,创造人人为疫情防控作贡献的良好氛围,并加强对各宿舍卫生大扫除的督促检查,确保本次大扫除活动取得实效。

我院接收到学校信息后,立即展开相关志愿活动工作。志愿者们不畏冬季夜晚的刺骨寒风,奔波在各个楼道,搬运物资、张贴通知......

完成一系列工作之后,此次活动的全体志愿者进行了大合照。

志愿者感想

感想一

在接到学院的通知后,我便立即与其他志愿者一通前往12号宿舍楼一楼搬运物资,领取消毒水,张贴使用说明。大家配合默契,高效认真的完成了此项工作。事情虽小,但在这样的特殊时期,每一件小事都应该认真完成,严肃对待,平安度过这段日子。

--王卓雅


感想二

为帮助此次大扫除活动更好的实施,我与学院的志愿者们接到通知,要在楼层的公共卫生间里摆放消毒液和张贴使用说明。接到通知后,团委的同学迅速召集了10名志愿者在楼下集合搬运物资。大家相互配合,高效的完成了此次任务,并在各楼层的宿舍群内对消毒液的摆放位置做出说明,确保每位学生能充足利用物资。

感谢学生志愿者与同学们的配合,才能使这次的工作高效的完成,能够在特殊时期,凭一己之力帮助大家,我感到十分开心!

--蔡予昕


感想三

本次志愿活动我负责志愿者们的调度。招募通知下发后,志愿者临时支部的同学们积极报名,让我充分感受到了同学们勇于承担责任,积极践行着“天下为公”的公管精神;在志愿工作中,也看到了志愿者们认真仔细地在做好自己的工作,为每一位志愿者点赞!

--陈宇航


同学们,疫情尚未结束,我们仍要继续努力,共克时艰,按照学校要求做好防疫工作。坚定抗疫的决心,从自身做起群策群力,为打赢这场没有硝烟的战役贡献出自己的一份力量。


版权所有:565net必赢客户端-www.565net.com|官方网站 | 地址:陕西省西安市长安区学府大道1号  邮编710127 邮箱:ggxy023@nwu.edu.cn 电话:029-88308093 登录
陕ICP备28765498号